
2026年广东春季高考志愿填报及高考综合评价录取参考依据来啦!长富配资
1月28日,广东省教育考试院发布通知:2026年第一次普通高中学业水平合格性考试(简称 “学考”)和 2026 年普通高等学校招收中等职业学校毕业生统一考试(简称“3 + 证书”考试)成绩,将于2月3日陆续公布!这两项成绩可是2026年广东春季高考志愿填报的关键依据,也是高考综合评价录取的参考依据!
柯大侠划重点:
两项成绩怎么用?直接影响志愿填报!
1. 第一次学考成绩(面向普通高中生)
(1)成绩怎么看?
所有科目都会同步公布“等级”(A/B/C/D/E 五级)和“具体分数”,但成绩证书上仅显示“合格 / 不合格”及“等级”;其中 A-D 级均为合格,E级为不合格(不合格可能影响后续高考报名或录取,务必重视!)。
(2)成绩有啥用?
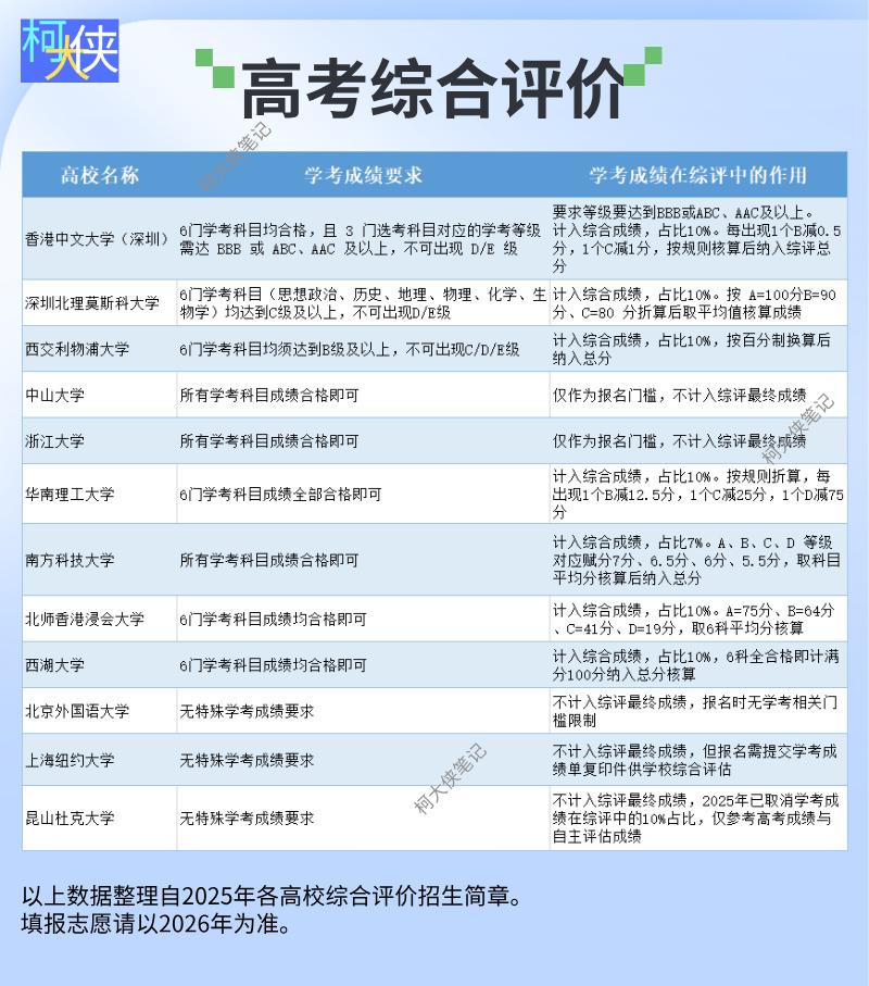
高考综合评价录取参考:部分高校的综合评价录取,会将学考的合格情况和等级作为重要参考依据(2025 年共有12所高校在广东展综合评价招生,其中省内6所、省外6所,不同高校对学考成绩的要求差异较大);
长富配资
春季高考志愿填报依据:语文、数学、英语三科会单独公布“学考总分”和“全省排位”,这是2026 年广东春季高考(高职分类招生)填志愿、选学校的核心凭证!
(3)成绩查询 & 证书打印
查询时间:2月3日11:00 起
查询渠道:广东省教育考试院官微(ID:gdsksy)小程序、百度智能小程序、支付宝小程序
证书打印:2月12日10:00 起,可通过上述同一渠道下载打印成绩证书,建议妥善保管
2. “3 + 证书” 考试成绩(面向中职生 / 职高生)
(1)成绩有啥用?
这是中职生升学的重要途径!凭该成绩可参加 2026 年春季高考高职(专科)院校录取,直接关系到能否顺利升学。
(2)成绩查询 & 证书打印
成绩推送:2月3日10:00起,省教育考试院将向考生高考报名绑定的手机号码推送成绩。
线上查询:2月3日10:20起,可通过广东省教育考试院官微(ID:gdsksy)小程序、百度智能小程序、支付宝小程序查询
证书打印:2月10日15:00起,可通过上述同一渠道下载打印成绩证书,务必留存备用
柯大侠温馨提醒
成绩公布后,春季高考志愿填报时间将很快公布,务必紧盯广东省教育考试院官方通知,避免错过填报窗口期!
填报春季高考志愿时,一定要看考生的省排位,最好是三年的数据,不能只看分数!

长富配资
炒股配资公司提示:文章来自网络,不代表本站观点。